基于价值驱开云体育- 开云体育官方网站- APP下载动的产业趋势洞察者:华商张明昕的投资与超额收益溯源
2025-10-21开云体育,开云体育官方网站,开云体育APP下载华商基金的张明昕是一位具备深厚投研底蕴和系统投资框架的基金经理,截至2025年二季度末(2025年6月30日)张明昕在管基金总规模42.41亿。他善于判断市场趋势及风格,擅长新能源、TMT、高端制造、优质消费/医药、周期等行业轮动投资。其以价值为基、趋势为翼的投资理念,使其在复杂市场环境中仍能保持较强的适应性与竞争力。
张明昕目前所管理的三只公募基金中的两只公募基金(华商均衡成长以及华商优势行业),基金业绩卓越,截止2025年9月22日相对同类基金(偏股混合型基金以及灵活配置型基金)超额分别达到了67.07%以及57.18%,展现了明显的超额收益能力。基金业绩排名在同类基金中分别位于前0.86%以及前1.25%,他对市场机会的捕捉能力较强,短期内即为投资者创造了丰厚的回报。
除华商均衡成长以及华商优势行业之外,基金经理另有一只7月15日开始管理的基金——华商致远回报,该基金为浮动费率基金,浮动费率的收费模式改变了传统固定费率模式,旨在实现基金管理人与投资者“利益共享、风险共担”,一定程度上也体现了华商基金与基金经理对该只基金未来的业绩表现所抱持的信心。
基金经理在英大保险资管任职期间,所曾经管理的产品YDZC-泰和优选2号历经牛熊,相对基准沪深300指数取得了超额75.05%, 在2021年初至2025年初的完整周期内,市场(以沪深300为代表,下跌31.04%)经历显著波动与下跌,但该产品逆市取得了44.01% 的正回报,超额收益+75.05%。同时在他所任职的22、23、24各完整年度内,基金相对沪深300指数均取得了正向超额收益。
根据基金TM归因分析,基金经理展现了显著且正向的选股能力。同时根据适应力分析,基金经理在管理泰和优选2号期间展现了对不同市场涨跌幅以及不同价值成长风格占优情况下相对较强适应力。
当前,基金经理立足于行业的景气观察维度,从产业进展等角度来看基金经理长期看好AI产业趋势,认为本轮海外算力为一个长周期的起点,且AI应用正在以前所未有的深度和广度重塑我们的世界,遵循先硬件后软件的投资逻辑。此外,基金经理认为新的经济发展时期和人口结构背景下的新消费、政策大力支持下自身发展取得巨大进展的创新药、基本面向上的军贸军工等板块,或将也有系统性的投资机会。建议看好相关领域的投资者关注华商均衡成长、华商优势行业以及华商致远回报。
张明昕,华商基金权益投资副总监、权益投资部副总经理,公司投资决策委员会委员、公司公募业务权益投资决策委员会委员。CFA、金融学硕士。16年股票投研从业经验,历任南京证券资产管理部研究员、申万宏源证券资管投资主办人、华安财保资产管理公司投资经理/研究总监、英大保险资产管理公司股票投资总监等,2025年1月加入华商基金管理有限公司,现任权益投资部基金经理。
张明昕认为,投资就是在寻找“股票在这种情况会涨”的范式,所谓的选股,本质上都是找出“某种你认为它存在的,市场对信息的反馈机制”。
他认为变化是资本市场永恒的主题,所谓的投资框架就是寻找一种相对稳固的映射函数,在纷繁的市场中获取相对稳定的收益。经过多年的实践,形成了基于价值驱动的产业趋势投资理念。
对价值的判断方式不同,对应着基金经理的不同风格与打法,专业的机构投资者应该去赚取相对稳定的价值重估与业绩增长的钱,他认为:价值=深度价值+成长价值+博弈价值。在价值选择中,他主要赚公司成长价值及部分深度价值回归的钱;在产业周期中,主要参与产业0到1阶段的风险成长投资、产业1到N的景气投资,以及传统行业中困境反转的方向。
A股的大多数机构投资者或都会受到短期压力的制约。张明昕发现,基于价值驱动的产业趋势投资,能够较好地均衡短期与长期业绩,具备了较好的投资适应性。其中,“价值”指的是需要对资产进行全面的价值评估与合理的价格构建安全边际,其次需要系统的跨行业跟踪比较寻找景气较高的领域,最终在景气向上的行业中寻找戴维斯双击的阿尔法标的。
张明昕对市场趋势及风格的判断中,尤为擅长新能源、TMT、高端制造、优质消费/医药、周期等行业轮动投资。
首先,建立一套完善的行业比较及跟踪体系,每个行业及个股都在这个框架体系中有一个相应的位置,投资需要做的事情就是跟踪每个行业的核心驱动因素的变化。
其次,要学习市场对基本面信息的反应范式,试图判断现在可能在什么范式中,一旦核心驱动因素发生变化之后,能够迅速的判断这种变化对于股价的冲击。
“2025年以来,总体上市场不断走强,赚钱效应突出。年初横空出世的DeepSeek在全球引发大模型平权浪潮,带动国内AI、机器人等板块持续走强。4月初,美国发起全球贸易战,我国强硬反制,A股市场大幅下跌,随后各类稳预期的对冲政策迅速出台,中央的维稳资金直接入市,稳定了市场情绪。5月中美关税谈判达成阶段性协议,6月中美伦敦谈判亦取得进展,代表关税战的冲击边际趋缓,市场逐步回归交易基本面。
基金经理在管理产品的过程中,操作上延续基金经理的基于价值的产业趋势投资理念,持续跟踪评估各行业的景气反转与边际变化。在4月初贸易战突发市场大幅下跌之后,判断中美之间均无法承受短期硬脱钩的影响,达成一定程度的协议是大概率的结果。因此在市场恐慌情绪充分释放之后,大幅调整持仓,显著提升了组合的弹性。具体而言,二季度以openAI和谷歌为代表的海外公司在推理token部分实现数十倍增长,推理需求进入爆发阶段,需求角度海外应用已经形成闭环,确认AI算力需求高景气,板块迎来beta行情,因此在5月份大幅增加了海外算力板块的配置,同时在出现明显边际变化的军工、国内AI算力及应用等领域持续布局,取得了较好收益。
展望下半年,经济下行有底线,政策上极度呵护资本市场,社会信心大幅提升,外部的压力会持续推动我国加速内外循环协同发展。AI为代表的产业的进展,反内卷政策的持续推进,有望系统性提升整个A股上市公司的盈利能力,未来资本市场有望长期走牛。
在产业方面,AI行业从22年底GPT3.5发布至今,行业发展历经周折,资本市场的表现也经历波峰低谷。但从最近海外的产业进展来看,行业发生了根本的变化!经过产业界持续的研发与投入,海外已经在Coding为代表的应用领域形成了商业闭环,并迅速向更多的领域拓展。AI行业已经基本完成“0到1”的产业突破,这实际上是本轮海外算力持续走强的核心所在。这不是投资周期的高点,而是一个长周期的行业的起点!AI应用正在以前所未有的深度和广度重塑我们的世界,个人和企业都会在面临AI应用带来的冲击,不管主动拥抱还是被动接受,“AI+万物”就是我们这个时代最大的科技潮流,参考上一轮移动互联网行情,本轮AI一定会遵循先硬件后软件的投资逻辑,中间也有无数的财富创造机遇,这是未来一段时间最大的投资机会所在。预计未来一段时间AI及其衍生的自动驾驶、人形机器人等领域仍为核心方向。此外,新的经济发展时期和人口结构背景下的新消费、政策大力支持下自身发展取得巨大进展的创新药、基本面向上的军贸军工等板块,或将也有系统性的投资机会。”
2. 基金业绩表现:曾管基金逆市获超额75.05%,现管基金延续历史优异表现
张明昕是一位具备深厚投研底蕴和系统投资框架的基金经理,截至2025年二季度末(2025年6月30日)张明昕在管基金总规模42.41亿。其以价值为基、趋势为翼的投资理念,使其在复杂市场环境中仍能保持较强的适应性与竞争力。
下表看到,基金经理在英大保险资管任职期间,所管理的产品YDZC-泰和优选2号历经牛熊,相对基准沪深300指数取得了超额75.05%, 在2021年初至2025年初的完整周期内,市场(以沪深300为代表,下跌31.04%)经历显著波动与下跌,但该产品逆市取得了44.01% 的正回报,超额收益+75.05%,并在68只同类产品中排名第1。显示了基金经理良好的投资能力具有较长的历史延续性。
张明昕目前所管理的两只公募基金产品(华商均衡成长以及华商优势行业),基金业绩卓越,截止2025年9月22日相对同类基金(偏股混合型基金以及灵活配置型基金)超额分别达到了67.07%以及57.18%,展现了明显的超额收益能力。基金业绩排名在同类基金中分别位于前0.86%以及前1.25%,他对市场机会的捕捉能力较强,短期内即为投资者创造了丰厚的回报。
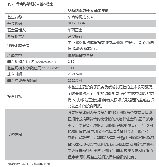
华商均衡成长A(011369.OF)成立于2021年4月8日,偏股混合型基金。张明昕自2025年3月4日开始接管该基金,截止2025年6月 30日,基金规模约1.85亿。
华商优势行业(000390.OF)成立于2013年12月11日,灵活配置型基金。张明昕自2025年3月12日开始接管该基金,截止2025年6月30日,基金规模约40.55亿。
基金经理业绩获取能力突出。华商均衡成长A有效起始日期2025-3-4至2025-9-22,基金收益93.25%,同类基金排名37/4488(前0.82),相对基准的超额收益71.23%。近一季收益为91.25%,位于同类前0.99%。高收益带来可观的夏普比,基金近一季夏普比达5.08,自基金经理2025年3月4日接管以来截止2025年9月22日期间基金的夏普也高达2.99。
华商优势行业A近一季收益略低于华商均衡成长,但收益仍达到79.29%,同类基金排名36/2326,位于同类前1.54%,夏普达4.83。
下图绘制了华商均衡成长A有效起始日期以来基金的净值曲线、相对强弱曲线、动态最大回撤曲线以及动态相对最大回撤曲线月以来,整体来看华商均衡成长A基金净值大幅跑赢基准曲线月以来,基金净值上升幅度超过业绩基准。
上图看到,基金经理今年二季度相对沪深300指数,基金净值的上升幅度明显加快,得益于基金经理5月份大幅增配海外算力板块。二季度以 open AI 和谷歌为代表的海外公司在推理 token 部分实现数十倍增长,推理需求进入爆发阶段,需求角度海外应用已经形成闭环,2026 年硬件需求有望持续高景气,板块迎来 beta 行情。从整体上看,基金经理对AI产业的长期机会仍保持关注。海外AI相关资产在经历波动后出现反弹,而国内AI产业链的发展与投资机会也正逐渐被市场所审视。
除华商均衡成长以及华商优势行业之外,基金经理另有一只于2025年7月15日开始管理的基金——华商致远回报,该基金为浮动费率基金,浮动费率的收费模式改变了传统固定费率模式,旨在实现基金管理人与投资者“利益共享、风险共担”,一定程度上也体现了华商基金与基金经理对该只基金未来的业绩表现所抱持的信心。
下表看到,基金经理曾经在2021年1月28日至2025年1月19日期间所管理的泰和优选2号产品各个完整年度产品超额收益均为正,超额收益显著,2022、2023以及2024年相对沪深300指数超额分别为+22.69%、+29.48%以及+9.62%。且泰和优选2号在同类产品中收益排名能够持续保持前列。在2022年、2023年以及2024年在同类保险资管混合类排名分别达到了2/94、1/130以及5/151。
张明昕坚持基于基本面及产业趋势的投资思路,根据对宏观经济政策及市场节奏的判断,积极应对资本市场的变化。基金经理在22、23、24年资本市场剧烈波动的背景下,通过选择每年的景气成长行业,为客户实现了显著的绝对及相对收益。
下图为基金经理管理泰和优选2号期间,产品净值与沪深300指数净值对比图。泰和优选2号在张明昕管理期间相对沪深300指数获得了显著的超额收益,产品在基金经理近4年的接管时间里保持了较为稳定的增长。
4. 超额收益溯源:选股能力显著为正,不同市场涨跌幅以及不同价值成长风格占优情况下均具有相对较强适应力
根据T-M模型的分析结果,泰和优选2号在基金经理接管初期的选股Alpha暂不显著,然而随着管理期的延续,在2021年5月至2021年11月,以及2022年7月至2023年10月期间基金均展现了显著且持续的正向的选股能力。
4.2. 不同市场涨跌幅以及不同价值成长风格占优情况下均具有相对较强适应力
计算沪深300指数滚动20日的收益,根据指数收益率的大小划分子样本,分别考察市场收益在不同区间内泰和优选2号在基金经理接管期间的绝对收益表现。根据下图,基金在市场出现上涨的情况下,相对偏股混合型基金整体的收益更高,在市场出现下降的情况下,相对偏股混合型基金的跌幅更小。
滚动20日计算巨潮大盘指数以及巨潮小盘指数的收益率之差来代表不同的市场风格。根据下图,在市场风格偏向小盘的情况下产品相对偏股混合型基金的收益更高。
滚动20日计算国证价值指数以及国证成长指数的收益率之差来代表不同的市场风格。根据下图,泰和优选2号在基金经理管理期间,对价值以及成长风格具有相对较好的适应能力,当市场风格偏向成长风格的情况下,产品相对偏股混合型基金整体的收益率水平更高。
总体而言,根据适应力分析,基金经理在管理泰和优选2号期间展现出了对不同市场涨跌幅以及不同价值成长风格占优情况下相对较强适应力,与大盘风格相比,基金经理对中小盘风格的适应能力更强。
华商基金的张明昕是一位具备深厚投研底蕴和系统投资框架的基金经理,截至2025年二季度末(2025年6月30日)张明昕在管基金总规模42.41亿。他善于判断市场趋势及风格,擅长新能源、TMT、高端制造、优质消费/医药、周期等行业轮动投资。其以价值为基、趋势为翼的投资理念,使其在复杂市场环境中仍能保持较强的适应性与竞争力。
张明昕目前所管理的三只公募基金中的两只公募基金(华商均衡成长以及华商优势行业),基金业绩卓越,截止2025年9月22日相对同类基金(偏股混合型基金以及灵活配置型基金)超额分别达到了67.07%以及57.18%,展现了明显的超额收益能力。基金业绩排名在同类基金中分别位于前0.86%以及前1.25%,他对市场机会的捕捉能力较强,短期内即为投资者创造了丰厚的回报。
除华商均衡成长以及华商优势行业之外,基金经理另有一只7月15日开始管理的基金——华商致远回报,该基金为浮动费率基金,浮动费率的收费模式改变了传统固定费率模式,旨在实现基金管理人与投资者“利益共享、风险共担”,一定程度上也体现了华商基金与基金经理对该只基金未来的业绩表现所抱持的信心。
基金经理在英大保险资管任职期间,所曾经管理的产品YDZC-泰和优选2号历经牛熊,相对基准沪深300指数取得了超额75.05%, 在2021年初至2025年初的完整周期内,市场(以沪深300为代表,下跌31.04%)经历显著波动与下跌,但该产品逆市取得了44.01% 的正回报,超额收益+75.05%。同时在他所任职的22、23、24各完整年度内,基金相对沪深300指数均取得了正向超额收益。
根据基金TM归因分析,基金经理展现了显著且正向的选股能力。同时根据适应力分析,基金经理在管理泰和优选2号期间展现了对不同市场涨跌幅以及不同价值成长风格占优情况下相对较强适应力。
当前,基金经理立足于行业的景气观察维度,从产业进展等角度来看基金经理长期看好AI产业趋势,认为本轮海外算力为一个长周期的起点,且AI应用正在以前所未有的深度和广度重塑我们的世界,遵循先硬件后软件的投资逻辑。此外,基金经理认为新的经济发展时期和人口结构背景下的新消费、政策大力支持下自身发展取得巨大进展的创新药、基本面向上的军贸军工等板块,或将也有系统性的投资机会。建议看好相关领域的投资者关注华商均衡成长、华商优势行业以及华商致远回报。
本报告为基金历史业绩分析,基金管理变动和市场结构调整等因素皆有可能使得其基金产品投资价值失效。
风险提示:本报告为基金历史业绩分析,基金管理变动和市场结构调整等因素皆有可能使得其基金产品投资价值失效。
注:文中报告节选自天风证券研究所已公开发布研究报告,具体报告内容及相关风险提示等详见完整版报告。


