陆家嘴财经早开云体育- 开云体育官方网站- APP下载餐2026年1月1日星期四
2026-01-03开云体育,开云体育官方网站,开云体育APP下载存量“公积金+商贷”利率今起同步下调。根据央行相关通知,对于2025年5月8日以前已经发放的公积金贷款,自2026年1月1日开始,首套房5年以下利率降至2.1%,5年以上降至2.6%;二套房5年以下降至2.525%,5年以上降至3.075%。商业贷款方面,五年期LPR下调至3.5%,贷款人可选择3个月、6个月或1年重定价周期。
2、证监会发布《公开募集证券投资基金销售费用管理规定》,标志着公募基金行业第三阶段费率改革落地,这也是公募基金费率改革工作的收官政策。全部三个阶段费率改革工作完成后,公募基金综合费率水平下降约20%,每年预计为投资者节省约510亿元的投资成本。
3、贵金属市场辉煌的一年落下帷幕,2025年最后一个交易日,黄金与白银价格双双走低,但全年涨幅仍稳居四十余年来最高水平。现货黄金价格徘徊在每盎司4320美元附近,白银价格则跌至每盎司71美元。COMEX黄金期货收跌1.24%报4332.10美元/盎司,12月涨1.81%,2025年涨55.51%;COMEX白银期货收跌8.91%报70.98美元/盎司,12月涨24.17%,2025年涨129.83%。美国政府政策调整与全球货币政策走向深刻影响市场情绪,特朗普执政初期的贸易政策引发美元显著贬值,叠加美联储释放降息信号,推动市场对避险资产的长期配置预期升温。
4、“股神”巴菲特时代落幕。执掌伯克希尔·哈撒韦多年的巴菲特于2025年12月31日正式卸任伯克希尔CEO一职,但仍将担任董事长。巴菲特卸任给市场留下了不安,其继任者副董事长格雷格·阿贝尔的能力备受关注。目前,巴菲特持有的伯克希尔股票市值仍高达约1500亿美元。
1、国家主席习发表二〇二六年新年贺词称,我国经济总量连续跨越新关口,2025年预计达到140万亿元。2026年是“十五五”开局之年,要锚定目标任务,坚定信心、乘势而上,扎实推动高质量发展,进一步全面深化改革开放,推进全体人民共同富裕,续写中国奇迹新篇章。
2、国务院总理李强主持召开国务院常务会议,听取国家水网建设情况汇报,部署复制推广跨境贸易便利化专项行动政策措施,审议通过《供水条例(草案)》和《中华人民共和国药品管理法实施条例(修订草案)》。会议指出,要完善药品研制和注册制度,加快突破性治疗药物审评审批。
3、国家发改委组织下达2026年提前批“两重”建设项目清单和中央预算内投资计划,共计约2950亿元,加快各类资金拨付和使用节奏。
4、中国2025年12月制造业PMI、非制造业PMI和综合PMI分别为50.1%、50.2%和50.7%,环比分别上升0.9个、0.7个和1.0个百分点,三大指数均升至扩张区间,我国经济景气水平总体回升。
5、2025年前11月我国服务贸易稳步增长,服务进出口总额72023.7亿元,同比增长7.1%。旅行服务进出口达19762.7亿元,增长8.2%;其中,出口增长51.3%,进口增长1.9%。
6、截至目前,我国31个省(自治区、直辖市)均已发放育儿补贴,发放人数超过2400万人,2025年度育儿补贴发放率达80%左右。根据工作安排,2026年育儿补贴1月5日起全面开放申领。
7、金融监管总局发布《商业银行并购贷款管理办法》,进一步拓宽并购贷款适用范围,允许并购贷款用于参股型并购;同时优化贷款条件,将控制型并购贷款占并购交易价款比例上限提高至70%,贷款最长期限延长至10年。
8、财政部、商务部、国家税务总局发布通知称,将支持50个左右城市开展有奖发票试点工作,政策实施期为6个月,具体涉及零售、餐饮、住宿、文化艺术、娱乐、旅游、体育、居民服务业等领域。
9、荷兰经济大臣卡雷曼斯近日称,对安世半导体采取强硬措施确有必要。商务部新闻发言人对此表示,面对全球业界焦虑和不安,荷方依然无动于衷固执己见。中方再次呼吁,荷方切勿一意孤行,立即纠正错误。
1、证监会正式发布商业不动产REITs试点规则,并自即日起实施。这意味着,继高速公路、产业园区之后,购物中心、写字楼、酒店等商业地产,也能通过公募REITs上市融资。沪深交易所、中国结算、中证协、中基协等同步发布配套业务规则。
2、A股2025年交易收官,上证指数收涨0.09%报3968.84点,深证成指跌0.58%,创业板指跌1.23%,市场成交额2.07万亿元。商业航天、AI智能体、有色金属板块走强,福建本地股、医药商业、电池产业链下挫。2025年,上证指数累计涨逾18%,一度收复4000点,创十年新高;创业板指大涨近50%。超过500只个股实现翻倍,上纬新材累计上涨1820%,成为最牛个股;天普股份涨1645%,紧随其后。
3、港股2025年最后一个交易日为半日市,恒生指数收跌0.87%报25630.54点,恒生科技指数跌1.12%,恒生中国企业指数跌0.86%。医疗、金融、消费行业跌幅居前,有色股逆势飘红。南向资金净买入逾34亿港元,全年累计净买入超1.4万亿港元。恒生指数全年累计上涨近28%,创近八年来最佳年度表现。恒生科技指数涨超23%,为2020年设立以来最佳年度表现。
4、首部专门针对董秘的监管规定出炉。证监会发布《上市公司董事会秘书监管规则(征求意见稿)》,拟通过进一步厘清董秘职责范围、健全履职保障、完善任职管理、严格责任追究,更好地促进董事会秘书积极履职、规范上市公司董事会秘书履职行为。
5、证监会发布《证券期货市场监督管理措施实施办法》,进一步规范自身执法程序,保障行政相对人合法权益。另外,证监会还决定修改《证券期货行政执法当事人承诺制度实施规定》,进一步明确行政执法当事人承诺受理条件,规范办理程序。
6、沪深北交易所就修订股票上市规则公开征求意见。此次修订旨在进一步规范上市公司董事、高级管理人员和控股股东、实际控制人等“关键少数”行为,引导董秘积极履职。
7、据中国基金报,2025年公募“冠军基”诞生。由任桀管理的永赢科技智选取得233.29%的单位净值增长率,不仅在主动权益基金业绩榜单上名列第一,更是摘得2025年度公募基金全市场冠军。这一成绩刷新了由王亚伟管理的华夏大盘精选混合A保持17年的公募年度收益纪录(226.24%),创下新的历史标杆。
8、科创板第五套上市标准正式扩大至商业火箭领域!蓝箭航天IPO申请获上交所受理,公司拟采用科创板第五套标准上市,正式冲刺科创板“商业火箭第一股”。蓝箭航天此次拟募资75亿元,拟投向可重复使用火箭产能提升项目和可重复使用火箭技术提升项目。
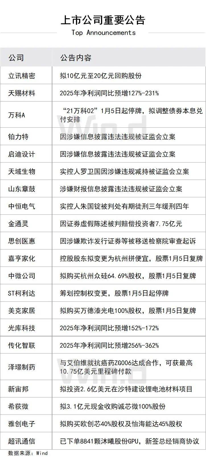
9、南京市中级人民法院对金通灵证券虚假陈述责任纠纷特别代表人诉讼案作出判决,上市公司对4.3万余名投资者赔偿7.7亿余元。南京中院本次判决系先行判决,先判决上市公司的赔付责任,上市公司时任董监高及相关中介机构等如何承担责任将另行判决。
10、上交所向天普股份下发监管工作函,涉及对象为上市公司、董事、高级管理人员、控股股东及实际控制人;处理事由为天普股份涉嫌信息披露违规。
11、MiniMax正式启动招股,拟发行2538.92万股,定价区间为151港元/股至165港元/股,预计将于1月9日正式上市。MiniMax此次引入包括阿里巴巴及易方达在内的14家基石投资者,认购总额约27.23亿港元。
12、兴业证券全球首席策略分析师、研究院联席院长张忆东发布声明称,已正式向公司提出辞职申请,即将转型海外业务,专注于香港及海外资本市场的拓展。
1、住建部发布《关于提升住房品质的意见》,明确到2030年房屋品质提升工程取得显著进展,保障性住房率先建成“好房子”,商品住房更好满足刚性和改善性需求,老房子改造为“好房子”取得明显进展。
2、中指研究院发布数据显示,2025年销售超千亿的房企共有十家。保利发展以2530亿元销售额蝉联“销冠”,绿城中国、中海地产、华润置地销售规模分别为2519亿元、2512亿元、2336亿元,为2025年仅有的销售规模超过2000亿元的房企。
3、两部门联合发布《关于促进电网高质量发展的指导意见》,力争到2030年初步建成新型电网平台。其中提出,加大电网投资力度,适度超前、不过度超前开展电网投资建设,加大存量电网改造升级力度。
4、中国人民银行发布《非银行支付机构分类评级管理办法》,进一步加强非银行支付机构监管,完善差异化监管措施。办法自2026年2月1日起施行。根据办法,支付机构分类评级结果分为5类11级。
5、工信部开展汽车动力电池碳足迹申报。申报范围适用于所有在中国境内销售的额定能量大于2千瓦时的汽车动力电池产品,动力电池包生产企业承担申报主体责任。
6、固态电池首个国家标准——《电动汽车用固态电池 第1部分:术语和分类》公开征求意见,标志着固态电池技术开始由实验室走向产业化。同时,《电动汽车固态电池用固体电解质技术规范》也已启动起草。
7、商务部发布公告,裁定进口牛肉数量增加,中国国内产业受到严重损害,决定2026年1月1日起以“国别配额及配额外加征关税”的形式对进口牛肉实施保障措施,实施期限为3年。
8、国家广播电视总局在全国范围内开展为期一个月的“AI魔改”视频专项治理,重点清理基于四大名著、历史题材、革命题材、英模人物等电视剧作品进行“AI魔改”的视频。
9、中国代表在低地球轨道卫星问题安理会阿里亚模式会议上发言时表示,个别国家的商业卫星星座肆意扩张,缺乏有效监管,带来显著安全挑战。以“星链”为例,“星链”在轨卫星超1万颗,曾两次迫近中国空间站致紧急避碰。
1、印度央行发布报告认为,稳定币的更广泛采用可能会引入新的金融稳定风险渠道,尤其是在市场承压期间。稳定币对宏观金融稳定构成的风险超过其所谓的益处。
1、为满足客户强劲的需求,英伟达正就新款H200芯片订单接洽台积电。英伟达目前H200芯片库存仅有70万颗,而订单量已达200万颗。台积电预计于2026年第二季度开始扩建产能工作。
2、OpenAI人均员工薪酬刷新科技史纪录。据华尔街日报,OpenAI约4000名员工的人均股票薪酬达到约150万美元,远超过去25年所有主要科技公司上市前的薪酬水平。OpenAI股票薪酬预计将在2030年前每年增加约30亿美元。
3、特斯拉车主大卫·摩斯完成一项颇具时代特色的挑战:坐在Model 3里,看着汽车从美国西海岸开到东海岸,全程不进行任何干预。这使得摩斯成为世界上第一个全程凭借自动驾驶技术横穿美国的人,特斯拉社区为之轰动,也引来特斯拉和马斯克点赞。
5、小鹏汽车宣布第二代VLA模型将在2026年第一季度启动量产,并率先在Ultra车型分批落地,2026款P7 、G7也将搭载第二代VLA。
6、上纬新材董事长彭志辉(稚晖君)发布全球首款全身力控小尺寸人形机器人“启元Q1”,并宣布以“上纬启元”品牌进军个人机器人赛道。这款0.8米高的机器人将实验室级能力压缩至背包大小,标志着公司首次明确个人机器人业务方向。
7、月之暗面(Kimi)近期完成5亿美元C轮融资,IDG领投1.5亿美元,阿里、腾讯、王慧文等老股东超额认购,投后估值43亿美元。月之暗面创始人、CEO杨植麟发布内部信,公司有超过100亿元人民币现金储备,不急于上市。
8、1月1日上午9时,飞天53%vol 500ml贵州茅台酒(2026)将在i茅台APP正式发售,每位用户目前每日最多可购买12瓶。2026年飞天53%vol 500ml贵州茅台酒一瓶价格是1499元,其他年份的则需要加价购买。
1、2026年1月1日起,欧盟碳边境调节机制(CBAM)正式进入收费期,先纳入钢铁、水泥、铝、化肥、电力和氢6类产品,计划到2028年扩展至约180种钢铁和铝密集型下游产品。
2、土耳其宣布,自2026年1月2日起,对持中国普通护照的公民实行免签入境政策。根据规定,在每180天内,免签停留时间累计不超过90天,适用于旅游和过境目的。
3、法国政府已完成相关立法草案,计划自2026年9月新学年起,禁止15岁以下人群使用主流社交媒体平台,成为欧盟首个设立“社交媒体最低使用年龄”的主要成员国。
4、2026年1月1日起,保加利亚正式成为欧元区第21个成员国。这一历史性里程碑的到来,却恰逢国内政局动荡,且民众因担忧物价上涨,对入盟一事普遍心存疑虑。
1、美国三大股指全线点,纳指跌0.76%报23241.99点,均录得四连跌。IBM跌近2%,美国运通跌近1%,领跌道指。万得美国科技七巨头指数跌0.61%,特斯拉跌超1%,脸书跌近1%。中概股多数下跌,脑再生跌超8%、蔚来跌逾7%。12月,道指涨0.73%,录得月线年,道指涨12.97%,标普500指数涨16.39%,纳指涨20.36%。
2、欧洲主要股指在年末交易日呈现小幅回调,但全年表现强劲。法国CAC40指数跌0.23%报8149.5点,2025年涨10.42%;英国富时100指数跌0.09%报9931.38点,2025年涨21.51%。德国股市因节假日休市,2025年涨23.01%。
3、知名做空投资者、素有“大空头”之称的迈克尔·伯里表示,尽管他此前曾称特斯拉“估值荒谬地偏高”,但他并没有做空特斯拉的股票。伯里同时重申,特斯拉市值过高。
1、现券期货整体偏弱,国债期货全线%;银行间主要利率债收益率走势分化,10年期“25附息国债16”收益率下行1bp报1.85%。央行开展5288亿元逆回购操作,净投放5028亿元,资金跨年无忧。2025年债券市场表现不佳,30年期国债期货主力合约跌5.62%,创上市以来最差年度表现;30年期国债收益率上行逾36bp。
2、央行发布数据显示,2025年11月份,债券市场共发行各类债券70179.3亿元。其中,国债发行10444.2亿元,地方政府债券发行9126.9亿元,金融债券发行11955.0亿元,公司信用类债券发行13948.8亿元。
3、美债收益率集体上涨,2年期美债收益率涨2.67个基点报3.475%,3年期美债收益率涨3.65个基点报3.536%,5年期美债收益率涨5.19个基点报3.725%,10年期美债收益率涨5.49个基点报4.175%,30年期美债收益率涨4.67个基点报4.852%。
1、国内商品期货2025年交易收官,贵金属普跌,铂跌12.04%,钯跌5.26%,沪银跌4.27%。全年来看,沪银大涨约125%,沪金涨超55%,碳酸锂涨超54%;氧化铝跌近46%,跌幅居前。
2、芝商所本周第二次提高贵金属期货保证金要求,试图为近期暴涨的贵金属市场降温。黄金、白银、铂金和钯金合约的保证金在周三收盘后上调,此次调整是基于对“市场波动性的评估”,旨在确保抵押品足够覆盖风险。
3、证监会同意大连商品交易所焦煤期权注册。大商所发布通知称,焦煤期权自1月16日起上市交易,每次最大下单数量为1000手,持仓限额为8000手。
4、美油主力合约收跌0.93%报57.41美元/桶,12月跌1.77%,2025年跌10.79%;布伦特原油主力合约跌0.68%报60.91美元/桶,12月跌1.86%,2025年跌7.94%。市场对供应过剩的担忧持续压制油价,国际油价录得2020年以来最大年度跌幅。
1、周三在岸人民币对美元16:30收盘报6.989,较上一交易日上涨11个基点,夜盘收报6.9879,2025年累计上涨3098个基点。人民币对美元中间价调升60个基点,报7.0288,2025年累计调升1596个基点。
3、2025年三季度我国经常账户顺差1987亿美元,资本和金融账户逆差2405亿美元。前三季度,我国经常账户顺差4928亿美元,资本和金融账户逆差5181亿美元。
4、截至2025年9月末,我国全口径(含本外币)外债余额为23684亿美元,较2025年6月末下降2.8%。总的来看,我国外债规模稳中有降,币种结构基本稳定,期限结构有所优化。
6、韩国外汇当局在2025年第三季度外汇市场干预交易中净卖出17.45亿美元,是第二季度卖出金额两倍多。这是韩国当局连续第四个季度抛售美元,以遏制韩元对美元贬值。


